Теплівська загальноосвітня школа I-III ступенів Пирятинської міської ради Полтавської області
Офіційний інформаційний сайт
+38(05358)63111
+38(097)1298041
tepliv_school@ukr.net
Версія для людей з вадами зору
Панель комфортного читання
Сайт підтримує адаптивний дизайн, для збільшення розміру елементів можна використовувати масштабування браузера (ctrl + '+')
Скинути стилі
Колір шрифту та фону
Нормальний
Високий контраст
Інверсія
Розмір шрифту
Нормальний
Великий
Дуже великий
Міжрядковий інтервал
Нормальний
Великий
Дуже великий
Інтервал між літерами
Нормальний
Великий
Дуже великий
Зображення
Увімкнені
Чорно-білі
Приховані
Використовувати шрифт
З засічками
Без засічок
[builder_weather_block]
Залишити запитання
Головна
Наші досягнення
І етам VІІ обласного конкурсу читців-декламаторів "Тарасовими шляхами"
Всеукраїнська природоохоронна акція " Наша допомога птахам" від Національного еколого-натуралістичного центру учнівської молоді
Всеукраїнський конкурс дитячої творчості "Гама" - 2025!
Конкурс "Голос весняних квітів" в рамках щорічної акції "Збережемо первоцвіти", яку проводить Всеукраїнська дитяча спілка «Екологічна варта» за сприяння Всеукраїнської екологічної ліги
Конкурс головоломок від МАУ та Конкурс головоломок сезону Осінь-2024
Конкурс дитячої екологічної інфографіки «ЕкоМайбутнє»
Обласний заочний конкурс „Космічні фантазії” 2025
Новини
"Голоси дітей"
Акція ,,Голоси дітей’’, присвяченої пам’яті маленьких українців, чиє життя забрала війна.
Оголошення
Прозорість та відкритість
Вакансії
Зарахування до 1 класу
Кошторис
Мережа класів 2024-2025 н.р
Мова освітнього процесу
Статут
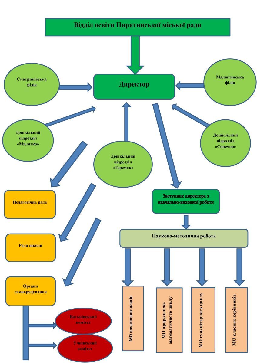
Структура та органи управління закладу освіти.
Фінансовий звіт
Фотогалерея
Контакти
Рядок навіґації
Головна
Прозорість та відкритість
Структура та органи управління закладу освіти.
Поділитися: